输入您要搜索的内容:
信息
|
网站首页
|
法规文件
|
办事指南
|
交易员
|
招标信息
|
中标公告
|
公告企业
|
能力状况
|
信用评价
|
您现在的位置:
28365365.com
>>
综合信息
>>
最新公告
>> 文章正文
载入中…
[组图]
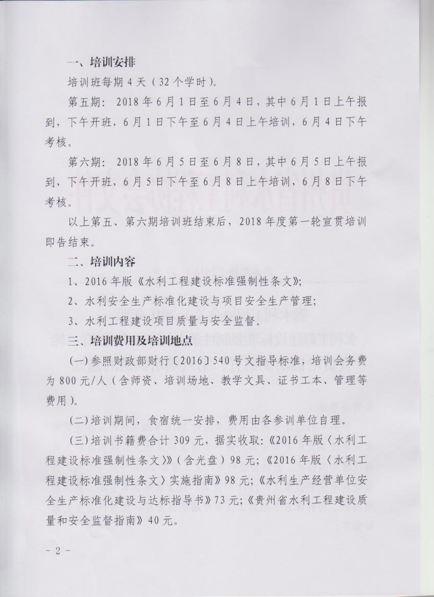
省水利工程协会关于2016版《水利工程建设标准强制性条文》2018年度第一轮宣贯培训增加第五、第六期培训班的通知
顶
热
荐
★★★
省水利工程协会关于2016版《水利工程建设标准强制性条文》2018年度第一轮宣贯培训增加第五、第六期培训班的通知
作者:佚名 文章来源:本站原创 点击数: 更新时间:2018-4-18 9:14:59
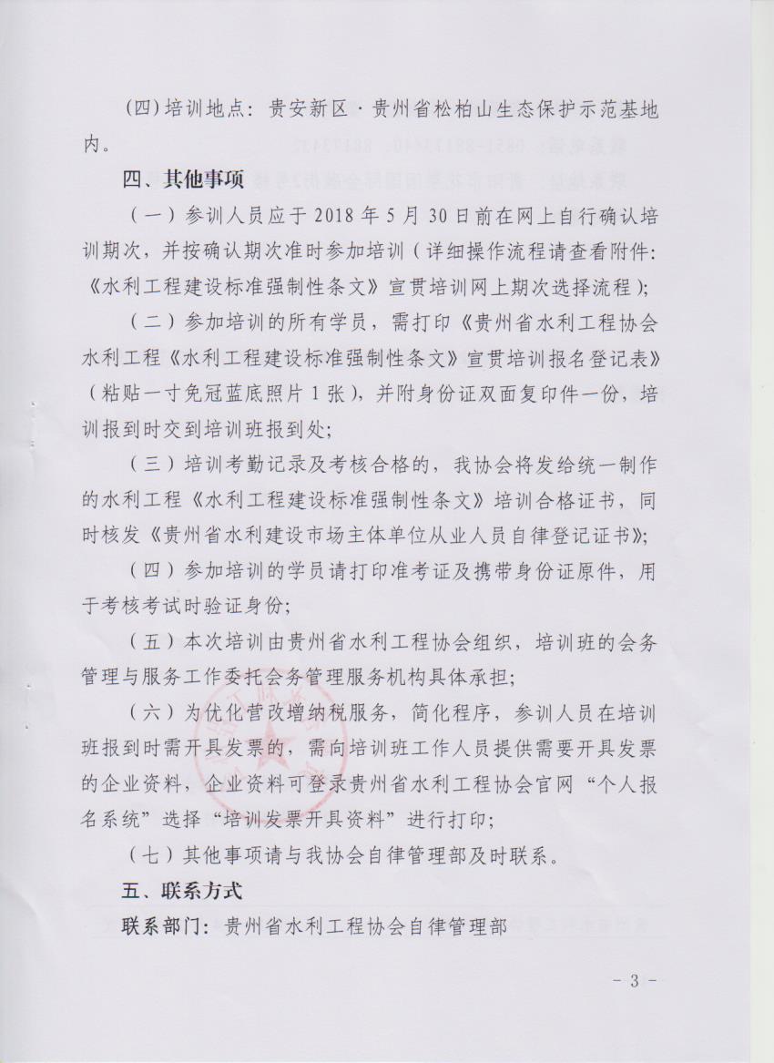
附件:《水利工程建设标准强制性条文》宣贯培训网上期次选择流程
文章录入:交易中心 责任编辑:交易中心
【字体:
小
大
】【
发表评论
】【
加入收藏
】【
告诉好友
】【
打印此文
】【
关闭窗口
】
上一篇文章:
贵州省水利工程协会关于2018年度上半年全省水利水电工程施工企业安全生产管理三类人员 新申请考核及延期考核第五至九期 培训班开班通知
下一篇文章:
关于举办“五个标准招标文件”应用及招投标最新政策及热点难点问题案例分析培训班的通知
网友评论:
(只显示最新10条。评论内容只代表网友观点,与本站立场无关!)
|
设为首页
|
加入收藏
|
友情链接
|
版权申明
|
专家库
管理登录
|
贵州省水利水电建设工程交易监督
网
黔ICP备05001229号
统计